Instance Verification Kit (IVK)
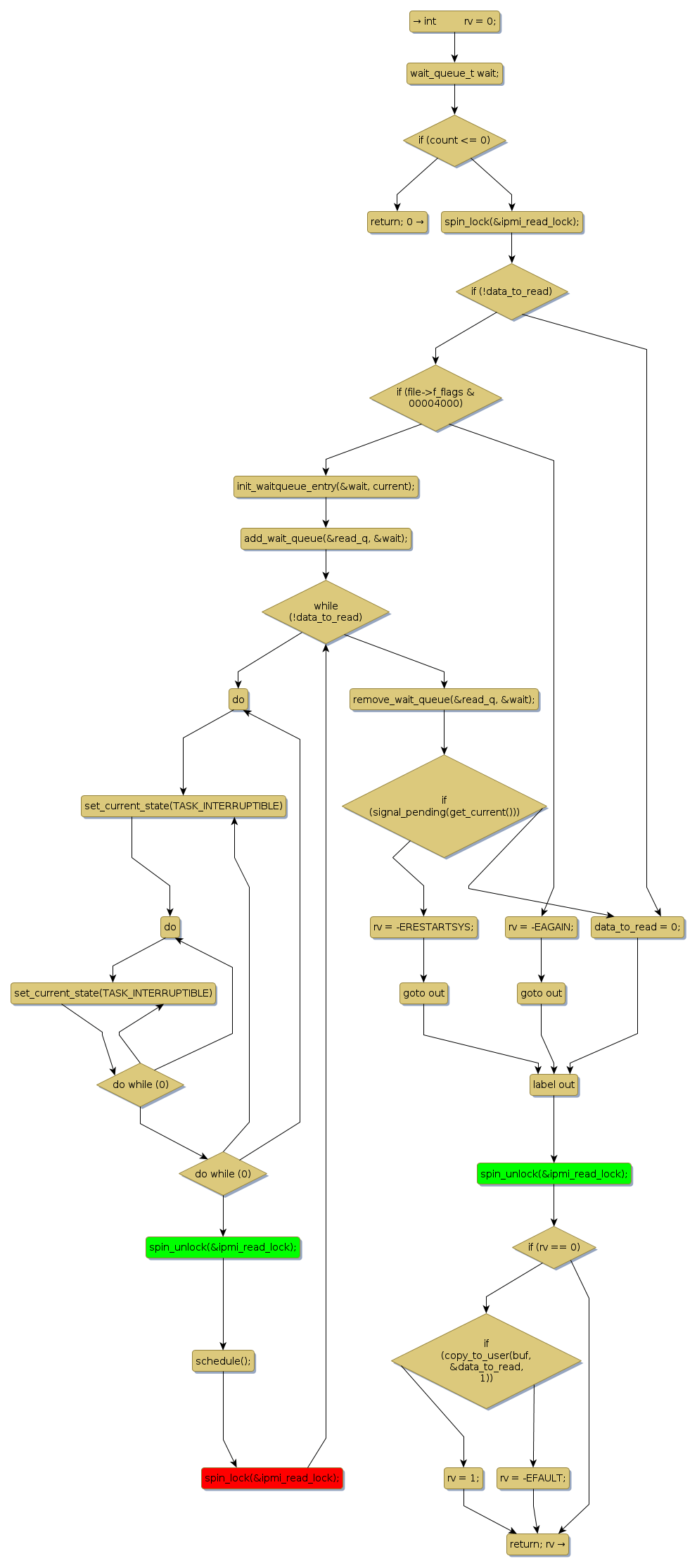
spin lock @ [22300+27+/linux-3.19-rc1/drivers/char/ipmi/ipmi_watchdog.c]
Instance Signature: ipmi_read_lock
|
The Matching Pair Graph:
|
|
Function Name
|
Control Flow Graph (CFG)
|
Events Flow Graph (EFG)
|
Source Correspondence
|
|
ipmi_read
|
|
|
[21700+9+/linux-3.19-rc1/drivers/char/ipmi/ipmi_watchdog.c]
|